机器视觉行业的神秘之处
一、机器视觉是人工智能范畴最重要的前沿分支之一
机器视觉,是通过光学装置和非接触式的传感器,自动地接受和处理一个真实物体地图像,以获得所需信息用于控制机器人运动的装置。机器视觉技术主要采用适合被测物体的多角度光源及传感器获取检测对象地图像,通过计算机从图像中提取信息,进行分析、处理,最终用于实际检测和控制。机器视觉是一门涉及机械、电子、光学、自动控制、人工智能、计算机科学、图像处理和模式识别等诸多领域的交叉学科。
人工智能的应用技术主要包括语音类技术、视觉类技术、自然语言处理类技术和基础硬件等。其中,机器视觉作为一种基础功能性技术,是机器人自主行动的前提,能够实现计算机系统对于外界环境的观察、识别以及判断等功能,对于人工智能的发展具有极其重要的作用,是人工智能范畴最重要的前沿分支之一。
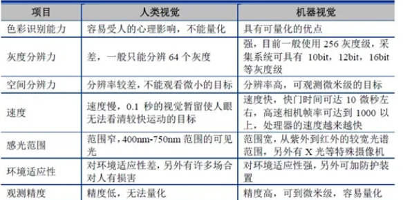
二、机器视觉相较人工视觉有优势
机器视觉相较人工视觉有许多优势,主要特点对比如下:

三、工业是机器视觉技术最大的应用领域之一
机器视觉在工业领域主要有三类应用,包括尺寸与缺陷检测、智能制造以及自主导航等。
A.机器视觉的主要应用之一:尺寸与缺陷检测
机器视觉在工业领域的重要应用之一是尺寸与缺陷检测,这一应用领域主要包括高精度定量检测(例如工业零部件的尺寸检测)和定性检测(例如产品的外观检查、缺陷性检测与装配完全性检测)。在一些人工视觉难以满足要求的场合,机器视觉可高效地替代人工视觉;同时,在大批量工业生产过程中,用人工视觉检查产品质量效率低且精度不足,用机器视觉检测方法可以大大提高生产效率和生产自动化程度。
B.机器视觉的主要应用之二:智能制造
智能制造是机器视觉技术目前应用最广的技术方向之一。机器视觉系统可用于指引工业机器人在大范围内的操作和行动,如从杂乱的零件堆中捡取零部件并按一定的方位放在传输带或装配到其他设备上。还可以融合多传感器技术引导工业机器人在小范围内的操作和行动。将机器视觉技术应用于智能制造中的制造与装配领域,可以实现对工业机器人的视觉引导、视觉定位,实现智能化的生产、装配和分拣,可以大大提高生产效率和生产的自动化程度。
C.机器视觉的主要应用之三:导航等其他应用
机器视觉在导航领域可以模拟人眼来识别环境,通过大脑分析,来指导行走。机器视觉技术用摄像头摄取场景图像,通过算法进行图像分析和识别,找出与已设置路径的相对位置,从而引导装置行走的一种导航方法。例如:装备有机器视觉自动导引装置的无人物流车,能够自主行驶,具有安全保护等功能。
在工业领域之外,机器视觉技术还可以应用于农业、医药行业、包装印刷业等其他领域,具体情况如下:

四、机器视觉行业的全球发展过程和技术发展趋势
机器视觉行业的全球发展过程如下:

从技术变革趋势来看,3D 视觉、多光谱成像、高速成像与处理、深度学习是机器视觉持续改善性能的重要方向。当前机器视觉输入的图像仍以2D 信息为主,后续结合新型传感器的3D 视觉技术有望大幅提升机器视觉的应用范围。其次,高光谱和多光谱成像能够同时处理多个不同品类的产品检测,也是未来机器视觉演进的重要方向。另外,以线扫描为代表的高速成像技术能够提升成像速度,进而提升检测效率。最后,深度学习+机器视觉能够不断优化检测参数、增加检测灵活性,也是后续机器视觉创新的重要方向。
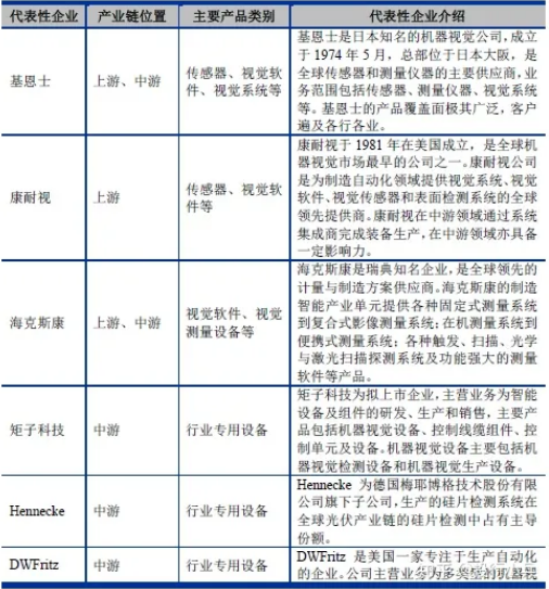
五、机器视觉产业链构成及行业内代表性企业
机器视觉产业链上游包括视觉软件、各类传感器、以及光源、镜头等其他与传感器相关的零部件供应商,中游主要为装备制造商和系统集成商。机器视觉产业链部分上游及中游代表性企业情况如下:



版权所有:江苏和讯自动化设备有限公司所有
备案号:苏ICP备2022010314号-1
苏公网安备32050602013820号